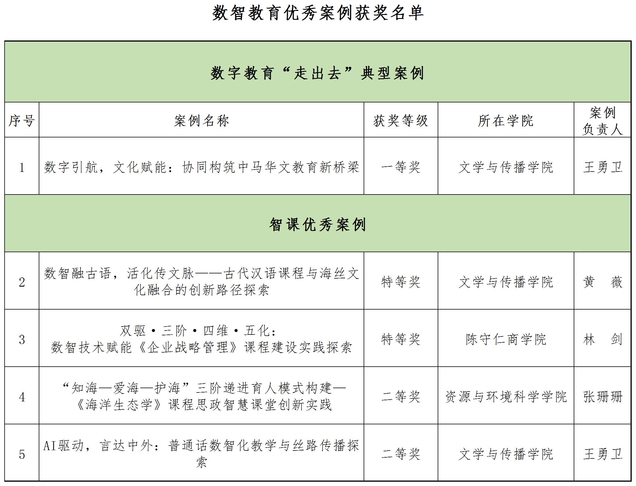
近日,福建省高校在线教育联盟公布了数字教育“走出去”典型案例和2025年度智课优秀案例征集结果,我校推荐案例全部获奖。其中,获评数字教育“走出去”典型案例一等奖1项;智课优秀案例特等奖2项、二等奖2项,获特等奖的案例将被推荐至第六届全国智课教育创新大会展示。

此外,《“元智码链”—— 基于多模态数据融合的程序设计类课程个性化自适应学习路径探索》(数学与计算机科学学院曾台盛教授)和《AI即爱·启智共生·化育新境——文旅商展融合背景中的闽南文化金课“三力五元”教学模式》(文学与传播学院王伟教授)2项案例由eMOOC 联盟(电子信息类慕课联盟)推荐,将在第六届全国智课教育创新大会上展示。
本次全省共评选出数字教育“走出去”典型案例16项,2025年度智课教育优秀案例特等奖25项、一等奖32项、二等奖48项。我校获奖案例覆盖数字教育活动“走出去”、数字技术赋能课程建设、新形态数字教学、智慧在线开放课程、智慧课程/课堂等全部5个类型。案例获奖充分体现了学校在推动数字教育国际化、服务国家教育开放战略方面的积极探索与实践成效,同时多角度展现学校课程数字化转型的积极探索与实践,是学校持续推进人工智能与教育教学深度融合的重要阶段性成果。
今后,学校将进一步发挥优秀案例的示范引领作用,引导更多教师参与智慧教学新模式、新路径探索与实践,扎实推动我校教育教学的数字化转型升级。(教务处)