泉州师范学院
网站首页
本馆概况
本馆简介
馆藏介绍
组织机构
工作职责
通知通告
测试
政策法规
国家档案法规
福建省档案法规
泉州市档案法规
业务指导
校史编纂
大事记
历史沿革
数据汇编
领导简介
馆藏赏析
毕业合影
校园建筑
校园剪影
实物档案
领导题词
奖牌奖状
服务指南
下载中心
综合档案
人事档案
学生档案
您所在的位置:
首页
业务指导
泉州师院档案管理操作规程
作者:
发布时间:2017-11-28
点击数:
1650
作者:陈奭琛
发布时间:2017-11-28
点击数:
泉州师院档案收集、整理、归档工作操作规程
泉州师院档案保管工作操作规程
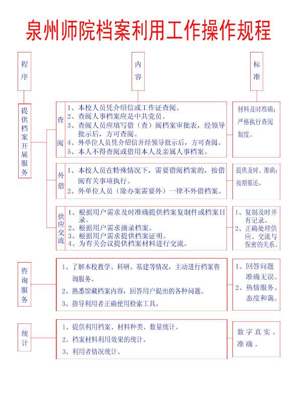
泉州师院档案利用工作操作规程