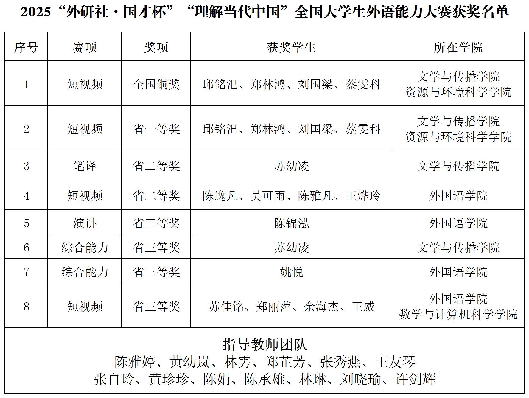
日前,2025“外研社·国才杯”“理解当代中国”全国大学生外语能力大赛圆满落幕。我校学子共摘得国家级铜奖1项,福建省一等奖1项、二等奖2项、三等奖3项。

本届赛事自3月启动以来,历经校赛、省赛、全国总决赛三个阶段,吸引了全国1537所院校的72.6万人次学生踊跃参与。为助力学子在赛事中脱颖而出,我校教务处、外国语学院高度重视,提前谋划、精心组织,针对各竞赛项目的特点组建了由资深外语教师组成的专项指导团队,围绕不同项目的题型特色、能力要求、主题阐释等关键环节开展系统性培训与针对性指导,为参赛学子提供了全方位的支持保障。
此次佳绩的取得,不仅是对我校参赛学子个人努力的充分肯定,更是我校落实立德树人根本任务,深化外语教育教学改革、注重培养学生跨文化沟通能力与家国情怀的重要成果体现。下一步,学校将进一步加强学科建设与人才培养工作,持续搭建各类学科竞赛平台,鼓励更多学子结合自身特长参与不同项目的高水平竞赛,在实践中提升综合素养,为培养更多具备国际视野、能够讲好中国故事的优秀人才奠定坚实基础。
作为国内高校外语类学科竞赛的权威标杆,“外研社·国才杯”“理解当代中国”全国大学生外语能力大赛已成功入选教育部中国高等教育学会《全国普通高校大学生竞赛分析报告》竞赛目录,赛事影响力与认可度兼具。该赛事以“理解当代中国,沟通世界”为核心主题,设置综合能力、演讲、口译、笔译、短视频五大项目,全方位考察学生的外语综合应用能力、跨文化沟通能力以及对中国国情与文化的理解阐释能力,为不同特长的外语学习者搭建了多元化的展示与交流平台。(教务处、外国语学院)