第一章 总则
为深入贯彻落实政府采购“放管服”精神,简化采购流程,提高采购效率,更好地服务我院的教学科研工作,根据《关于进一步规范货物和服务采购审批报销工作的通知》(财务〔2020〕2号)、《泉州师范学院货物和服务采购招标管理办法》(泉师资〔2022〕6号)、《泉州师范学院货物和服务自行采购实施细则》(泉师资〔2022〕7号)、《泉州师范学院科研仪器设备采购实施细则》(泉师资〔2021〕4号)、《泉州师范学院仪器设备购置可行性论证实施细则(2022年修订)》(泉师实设〔2022〕6号)等有关规定,结合我院实际制定本实施细则。
第二章 组织机构及职责
体育学院成立“货物和服务采购招标工作小组”(以下简称工作小组)。其工作职责如下:
(一)根据学校采购制度制定本单位内部采购实施细则和操作流程。
(二)负责编制本单位采购预算,开展采购项目市场调研,确定项目采购需求,制定采购项目实施计划。组织采购项目论证,对采购项目的采购需求和实施计划进行审查。
(三)组织本单位自行采购项目采购的招标工作。
(四)研究确定自行采购项目的采购方式。
(五)研究确定采购项目评审委员会,开展采购项目评审工作。
(六)负责合同的起草、签订、执行和监督,以及合同变更及争议的解决。
(七)组织单位做好采购项目的履约验收工作。
(八)负责本单位采购项目资料的管理和归档工作。
(九)完成学校货物和服务采购招标工作小组交办的其他任务。
第三章 采购程序
一、采购项目立项按学校“三重一大”制度执行。采购预算三万元以上的采购项目,需经党政联席会研究立项。
二、采购程序
(一)5千元以下的采购项目
经费来源:二级学院日常教学活动经费
项目负责人(申请人)在充分市场调查的基础上,经工作组组长或院长审批后,可根据需要直接采购,入库、付款按照学校相关规定执行。
经费来源:科研经费或其他项目经费
项目负责人(申请人)可根据需要直接采购,入库、付款等工作按照学校相关规定执行。
(二)5千元以上3万元以下的采购项目
1.执行采购:项目负责人(申请人)在充分市场调查的基础上,填写《体育学院货物和服务采购申请表》,经工作小组组长和经费主管部门审批后,可采用直接采购方式确定中标供应商。采购项目涉及售后、质保、安全等要求的,需通过签订合同方可明确双方权利和义务、规避单位风险的,应签订采购合同。
2.验收归档:验收、入库、付款等工作按照学校相关规定执行。存档材料一式两份,项目负责人(申请人)一份,采购管理员一份。存档材料包括:市场调查相关材料(如有)、《体育学院货物和服务采购申请表》、验收单、入库单等,如需签订合同的项目还应附上合同。
(三)3万元以上10万元以下的采购项目
1.需求调查:项目负责人(申请人)应提前进行采购需求调查,提供至少3家供应商的报价单。
2.上会立项。项目负责人(申请人)填写《体育学院采购项目立项论证审批表》,提交工作小组研究通过,并报党政联席会审议。
3.执行采购。项目经立项后,项目负责人(申请人)填写《泉州师范学院采购申请表》,按照学校经费支出审批权限审批,并报送资产与实验室管理处审批后,由工作小组按以下程序和规定执行采购。
(1)项目负责人根据学校询价范本编制招标文件。
(2)在本单位网站对外发布采购信息公告,采购信息公告内容包括采购公告、成交公告、更正事项等。
采购公告时间要求:竞争性谈判和询价采购公告时间不少于3个工作日,竞争性磋商公告时间不少于10日;采用单一来源采购方式的,专家论证意见公告时间不少于5个工作日,公告无异议后再发布采购公告,公告时间不少于3个工作日。
结果公告时间要求:采购结果经评审委员会确认后,需求单位应在2个工作日内将评审结果发布在本单位网站,公告时间不少于1个工作日。
(3)工作小组研究确定评审委员会,评审委员会人数为3人,并组织开标、评标与定标。
(4)采购项目开标应做好开标过程记录,开标结果经评审委员会确认后形成开标记录,参加人员及评审委员会须在开标记录上签字确认。
(5)确定中标供应商后,工作小组、项目负责人、中标供应商共同负责采购合同的起草工作,并对采购合同条款进行审核确认,采购合同由中标供应商签字盖章、体育学院院长签字盖章。采购合同签订后应送一份至资产与实验室管理处备案存档。
(6)如遇特殊或紧急情况,经工作小组研究同意,可采用直接采购方式或现场考察对比直接购买的方式实施采购。会议过程应做好记录并形成纪要存档。
(7)除单一来源、直接采购和现场考察对比外,首次开标投标人原则上不得少于3家,投标人不足3家的,可重新组织采购;第二次招标投标人仍不足3家的,可重新组织采购,也可由工作小组讨论决定是否与投标人进行现场谈判直接确定中标供应商。
4、验收归档。验收、入库、付款等工作按照学校相关规定执行。存档材料一式两份,项目负责人(申请人)一份,采购管理员一份。存档材料包括:党政联席会纪要、采购工作小组会议纪要(如有)、泉州师范学院采购申请表、招标要求、投标文件或报价单、采购记录表、采购合同、验收单、入库单等。
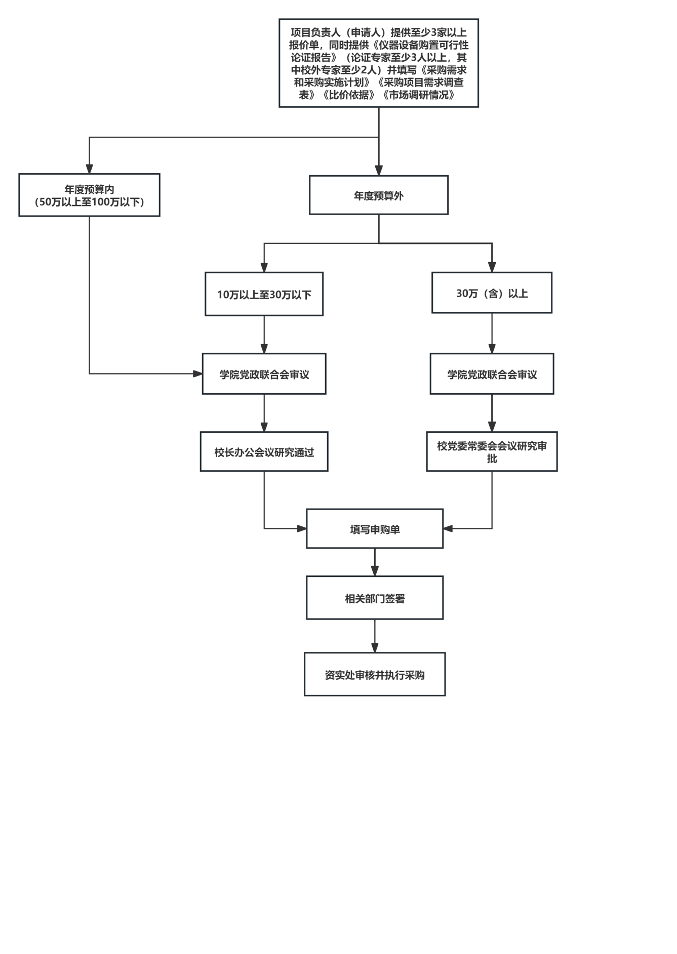
(四)10万元以上的采购项目和网上超市采购项目
按照学校《泉州师范学院货物和服务采购招标管理办法》(泉师资〔2022〕6号)、《泉州师范学院科研仪器设备采购实施细则》(泉师资〔2021〕4号)科研仪器设备目录内的自采限额为20万元以下,参照3万-10万元《泉州师范学院仪器设备购置可行性论证实施细则(2022年修订)》(泉师实设〔2022〕6号)等规定进行采购。
第四章 附则
一、本细则所称“以上”,均含本数。
二、本实施细则自发文之日起生效,未尽事宜或与上级规定相抵触的,以上级的规定为准。
三、本实施细则由学院货物和服务采购招标工作小组负责解释。
附件1:泉州师范学院货物和服务采购申请表五千-3万元
附件3:体育学院采购工作小组会议纪要范本
附件4:开标记录范本
附件5:询价采购公告模板
附件6:询价文件模板
附件7:询价结果公告模板
附件8:采购合同范本
附件9:泉州师范学院比价依据
附件10:泉州师范学院采购需求和采购实施计划
附件11:大额购置项目可行性论证报告
附件12:泉州师范学院采购项目需求调查表
附件13:泉州师范学院采购项目验收单(二级单位终验)
附件14:泉州师范学院采购项目验收单(校部最终验收)
资产采购流程图一
(5千元以上3万元以下)

注:由资产管理员进行统筹,报分管院领导审核。
资产采购流程图二
(3万元以上10万元以下)

资产采购流程图三
(10万元以上100万元以下)

